Multifunction DAQ

cancel
Showing results for 
Search instead for 
Did you mean: 

Measuring Coil Resistance with NI 9219

Trying to add attachments again.

0 Kudos
Message 11 of 17
(2,308 Views)

For some reason the Add Attachment function is not working, will try later.

0 Kudos
Message 12 of 17
(2,306 Views)

The Forum software can be picky about data types for attachments. Try .png or .pdf files or zip the files and attach the compressed archive. 

 

Or use the Insert/edit image button (tree icon) in the toolbar above the text box for posting. That will insert your image directly into the text.

 

Lynn

0 Kudos
Message 13 of 17
(2,299 Views)

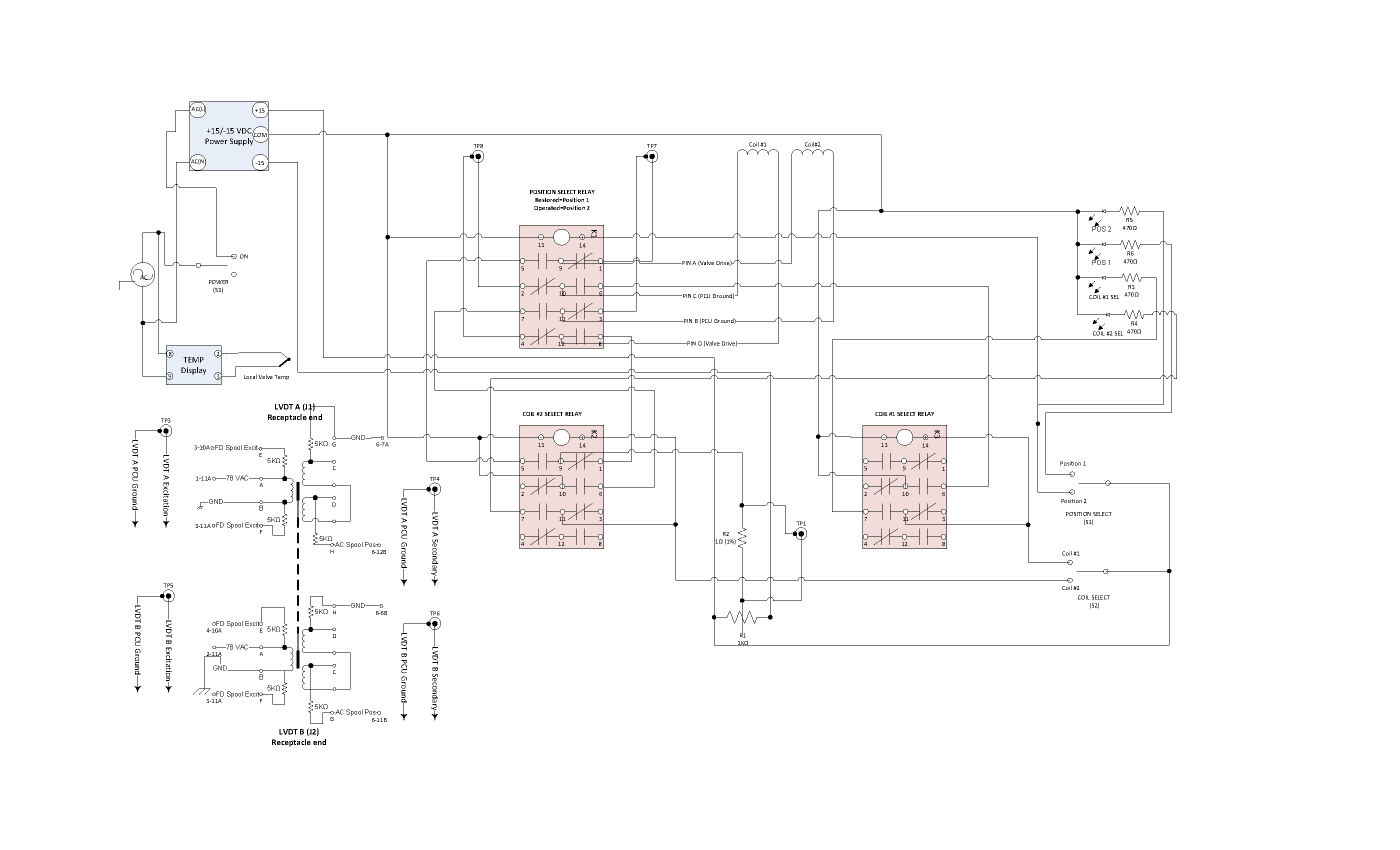
Schematic diagram

Servo Valve Analyzer Schematic.png

0 Kudos
Message 14 of 17
(2,296 Views)

Wiring Plan

Servo Valve Analyzer Wiring Plan.png

0 Kudos
Message 15 of 17
(2,295 Views)

Nicely documented!

 

The only thing I can think of at the moment is to question the timing of the opening and closing of contacts when the Position Select Relay (K1) operates. During the transition is the common terminal completely open to both connections for a short interval or possibly connected to both simultaneously (unlikely)?

 

If both contacts are open briefly and the stored energy has not dissipated in the arc at the contact by the time the other contact closes, a spike could occur.

 

Can you check the contacts with an oscilloscope to see if some transients are getting through? 

 

The Position Select and Coil Select switches are drawn as center open (3-position) switches. It does not matter for the Position Select since only one position controls K1. If the Coil Select switch is really a 3-position switch, try setting the selection to the center (No Coil Selected) position before switching K1. Since the coil grounds are switched by the Coil Select Relays, de-energizing BOTH relays before switching K1 should eliminate the possiblity of a transient when K1 switches. If S2 is not a 3-position switch, just disconnect its common from +15 V before switching K1 as a test.

 

Lynn

0 Kudos
Message 16 of 17
(2,284 Views)

Lynn,

Thank you, I will try your suggestions tommorrow when I get to work.

0 Kudos
Message 17 of 17
(2,275 Views)